Lorsque vous ne payez pas une facture et que le créancier n’arrive pas à obtenir l’argent de votre part, il peut alors introduire une poursuite à votre encontre.
Il s’agit de la voie légale pour obtenir le remboursement d’une dette. De ce fait, il y aura une inscription auprès d’un office des poursuites, et c’est cet office des poursuites qui se chargera d’entreprendre les démarches pour encaisser la somme due.
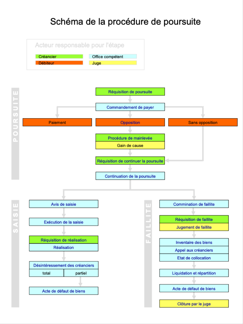
Une poursuite pour dettes survient généralement après un ou plusieurs rappels. On dit qu’elle est réquisitionnée par le créancier auprès de l’office des poursuites compétent (c’est-à-dire l’office cantonal correspondant à la zone où est enregistré le débiteur en retard de paiement) à l’aide d’un formulaire de réquisition de poursuite.
Pour connaître votre situation liée aux poursuites, il est possible de commander votre extrait du registre par internet ou directement auprès de l’office concerné.
Comment fonctionnent les poursuites ?
Le déroulement d’une poursuite démarre toujours par la réquisition de poursuite de la part d’un créancier, qu’il soit une personne physique ou morale. Il vous sera ensuite envoyé un commandement de payer à votre lieu de domicile ou votre lieu de travail et vous aurez 20 jours à compter de sa notification pour régler la créance.
Si vous ne remboursez pas la dette impayée avant l’échéance, le créancier devra demander une réquisition de continuer la poursuite et vous serez alors convoqué à l’office compétent. Lors de cette convocation, un état de votre situation financière sera établi pour déterminer si vous êtes saisissable ou non.
- Si vous êtes saisissable, une saisie de votre salaire aura lieu. N’oubliez pas que la saisie peut aussi porter sur des biens mobiliers (voiture, bijoux, etc.) ou immobilière (appartement, maison)
- Si vous n’êtes pas saisissable, un acte de défaut de biens sera établi. Un acte de défaut de biens reste inscrit 20 ans dans votre registre des poursuites et si vous revenez à meilleure fortune, le créancier aura la possibilité de demander la saisie de votre salaire pour solder ces actes de défaut de biens.
Il vous est également possible de contester une poursuite en y faisant opposition auprès de l’office cantonal, dans un délai de 10 jours après la notification du commandement de payer. Toutefois, il faut avancer des preuves que la poursuite pour dettes est injustifiée pour que l’opposition soit recevable, sinon le créancier pourra demander le retrait auprès d’un juge compétent.

Que faire si ses poursuites ne sont pas justifiées ?
En Suisse, n’importe qui peut engager une poursuite contre quelqu’un, sans avoir à justifier son authenticité. Il se peut qu’une facture qui fait l’objet de poursuites soit déjà payée, ou qu’une personne vous mette en poursuite dans le but de nuire à votre solvabilité.
Si cela vous arrive, vous devrez faire des démarches pour contester la poursuite injustifiée et obtenir sa radiation. Une avance de frais qui s’élève à un tarif forfaitaire de CHF 40.00 est aussi demandée pour que votre contestation de dette soit recevable et étudiée par l’autorité compétente.
Comment sortir des poursuites ?
Il est plus courant que l’on croit de se retrouver aux poursuites. L’une des raisons principales sont les impôts. Contrairement à une majorité de pays, les impôts suisses ne sont pas prélevés à la source. Dès lors, beaucoup de personnes n’arrivent pas à mettre de l’argent de côté pour leurs impôts et se retrouvent à devoir payer plusieurs milliers de francs à la fin de l’année.
Sortir de la spirale du surendettement n’est toutefois pas impossible. Avec le bon soutien, tout le monde peut y arriver.
Chez Solvable, nous travaillons dans le domaine de la solvabilité depuis plus de 15 ans. Nous sommes le soutien professionnel qu’il vous faut pour sortir du surendettement. Voici que nous vous proposons avec l’assainissement de dettes :
- Stopper les relances de vos créanciers
- Prévenir les poursuites et les saisies
- Avoir une seule mensualité abordable pour sortir des dettes
- Sortir la tête de l’eau et retrouver un sommeil paisible
Nos services d’aide au désendettement présentent beaucoup d’avantages, mais les principaux sont :
- Vos dettes sont stoppées et les rappels téléphoniques et par courrier de vos créanciers s’arrêtent
- Vous n’avez plus qu’un seul interlocuteur qui ne vous juge jamais
- Vous êtes libre d’arrêter à tout moment
- Vous ne créez pas de nouvelles dettes
- Confidentialité et discrétion assurée
Comment effacer ses poursuites ?
Il faut savoir que même après avoir entièrement payé ses poursuites, ces dernières restent inscrites pendant 5 ans (commandement de payer) ou 20 ans (acte de défaut de biens) si aucune démarche n’est entreprise.
Autant dire que ces inscriptions de mauvais payeur vous bloqueront de nombreuses années dans vos démarches, comme une recherche d’appartement, l’obtention d’un prêt financier et même la recherche de travail. De plus, l’extrait des poursuites n’est qu’un des registres de solvabilité consulté en Suisse dans lequel vous pouvez être noté négativement à cause de vos précédentes créances impayées ayant fait l’objet de poursuites.
Solvable peut analyser et nettoyer vos registres de solvabilité, alors n’hésitez pas à nous contacter au :
021 620 60 00
ou faire votre demande en ligne et nos conseillers se feront un plaisir de vous aider dans vos démarches.